Tech Story 31

R Learning

1. R, Rstudio 기본설치 & 필요 자료 다운로드 1) www.r-project.org > CRAN Mirror > Korea > 대상목록 중 선택 > 윈도우 or Mac용 선택후 설치 2) www.rstudio.com > download > Rstudio Desktop Free > 윈도우 or Mac용 선택후 설치 3) RStudio 실행하기 4) WordCount R 소스 불러오기 5) RStudio 상단에 설치하겠는지 물어보는 레이어가 뜨면 클릭하여 설치를 한다.(시간이 좀 걸림) 6) KoNLP를 설치한다 & 설치후 오류가 발생하면 R.java.zip 파일을 아래의 디렉토리에 덮어쓴다. - Windows : C:\user\AAAR\win-library\version\KoNLP\java - ..

DJI F450기반 쿼드콥터(4) - GCS 환경설정 및 Flying

DJI F450기반 쿼드콥터(4) - GCS 환경설정 및 Flying DJI F450 기반 쿼드콥터 GCS 설정방법 ● DJI F450기반 쿼드콥터(1) - 부품 설명 ● DJI F450기반 쿼드콥터(2) - 조립정보 및 조립순서 ● DJI F450기반 쿼드콥터(3) - Pixhawk 드론 DJI F450 연결 ● DJI F450기반 쿼드콥터(4) - GCS 환경설정 및 Flying 1. MissionPlanner 1) 다운로드 : https://firmware.ardupilot.org/Tools/MissionPlanner/ 2) 설정방법(원영상) : https://youtu.be/2z6hNdNp8i0 00:00 GCS 설치 및 초기 Firware 업데이트(usb) 04:55 텔레메트리 연결 06:05 ..

DJI F450기반 쿼드콥터(3) - Pixhawk 드론 DJI F450 연결

▶ DJI 450에 연결된 모터,ESC를 최종 Pixkhawk(픽스호크)와 연결하여 드론의 완성된 하드웨어 모습을 완료 ● DJI F450기반 쿼드콥터(1) - 부품 설명 ● DJI F450기반 쿼드콥터(2) - 조립정보 및 조립순서 ● DJI F450기반 쿼드콥터(3) - Pixhawk 드론 DJI F450 연결 ● DJI F450기반 쿼드콥터(4) - GCS 환경설정 및 Flying ▶ 전체 연결구성도 ▶ 픽스호크 부품설명 ▶픽스호크 부품 리스트 Package Included: - PX4 V2.4.7 Flight board x1 - safety switch x1 - Buzzer x1 - Original Case x1 - 4GB SD Card x1 - SD Card Adapter x1 - Externa..

Offboard Control - (3) Mavros

Offboard Control - (3) Mavros DJI F450 쿼드콥터 하드웨어를 기반으로 Pixhawk와 Raspberry Pi(ROS)를 이용하여 자율비행 드론 구현 Offboard Control - (1) Pixhawk h/w Offboard Control - (2) Raspberry Pi Offborad Control - (3) MarvROS Offboard Control - (4) Test Flight 1. MAVROS와 RX4 설치 MAVROS - RaspberryPi - PX4 구성도 (1) Mavros설치 # Instruction Command 1 RaspberryPi에 Mavros설치 # sudo apt-get update # sudo apt-get install ros-melod..

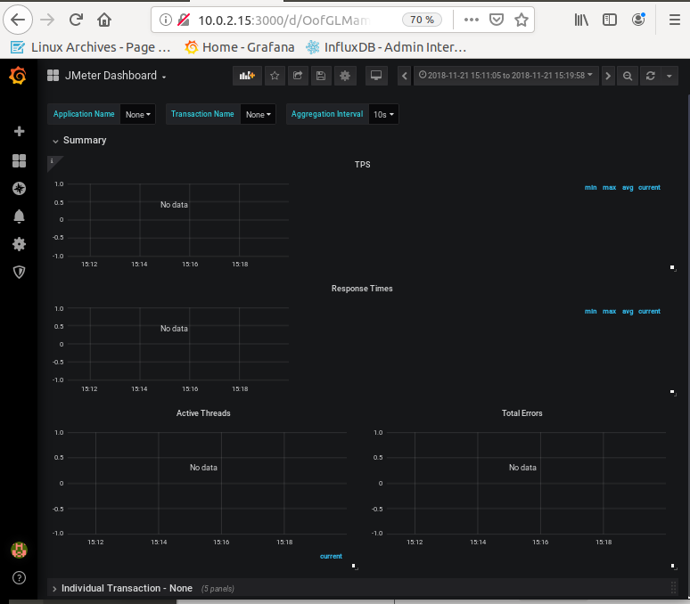
Web Perf & Monitoring(7) - Grafana Jemter Dashboard 생성

Web Perf & Monitoring(1) - 기본환경 & Grafana 설치 Web Perf & Monitoring(2) - InfluxDB 설치 Web Perf & Monitoring(3) - Grafana & InfluxDB Datasource 설정 Web Perf & Monitoring(4) - Telegraf 설치 Web Perf & Monitoring(5) - InfluxDB Database생성 Web Perf & Monitoring(6) - Grafana Host Dashboard 생성 Web Perf & Monitoring(7) - Grafana Jemter Dashboard 생성 Web Perf & Monitoring(8) - Jmeter JMX OS : Ubuntu 18.0.4.3 D..

구글차트 DB 연동하기

구글차트 MySQL 연동하기 - 멀티데이터, 멀티차트, 애니메이션 효과 [ DB 데이터 불러오기 - data_read4.jsp ] [ 구글차트 그리기 - view6.html ] *공공데이터 참조사이트 : http://tech.leotek.co.kr/2017/04/11/공공데이터포털-한국환경공단-대기오염-api/ *AirKorea API : http://openapi.airkorea.or.kr/openapi/services/rest/ArpltnInforInqireSvc/getMsrstnAcctoRltmMesureDnsty?stationName=종로구&dataTerm=month&pageNo=1&numOfRows=10&ServiceKey=u4Q%2FF%2BzFS1PHRIhVj2cJcxGP8J%2B5vOxCba..

Tech Story/IoT 2020.12.19

라즈베리파이를 이용한 구글어시스턴트스피커

라즈베리파이를 이용한 구글어시스턴트(AI)스피커 라즈베리파이를 이용하여 구글어시스턴트 연동을 통한 인공지능 스피커 만들기 프로젝트 2019년 2월 ▒ 부품 라즈베리파이 3 B+ Micro SD Card (16GB) 전원 USB 스피커 http://itempage3.auction.co.kr/DetailView.aspx?ItemNo=B636909610 USB 마이크(Microphone) http://item.gmarket.co.kr/Item?goodscode=1294374286 목재(스피커, 10x24x1.2cm) http://www.sonjabee.com/goods/content.asp?num=287873 10mm 알미늄 또는 플라스틱 튜브 ▒ 기구들 나무 끌(목재용 칼) 드라이버, 니퍼, 자, 나사(4m..

Tech Story/IoT 2020.12.19

Deep Learning - (3) Ubuntu16.04 에서 YOLO: Real-Time Object Detection

Deep Learning - (3) Ubuntu16.04 에서 YOLO: Real-Time Object Detection 2018. 8. 10. reference : https://github.com/pjreddie/darknet/wiki/YOLO:-Real-Time-Object-Detection config 파일은 기존 darknet framework을 설치하면서 cfg 디렉토리에 있다 pi@pi-15U560-MFLGL:~/darknet$ lsLICENSE LICENSE.meta README.md cfg include predictions.jpg srcLICENSE.fuck LICENSE.mit TestImg darknet libdarknet.a python yolo.weightsLICENSE.gen ..

Web Perf & Monitoring(8) - Jmeter JMX

Web Perf & Monitoring(1) - 기본환경 & Grafana 설치 Web Perf & Monitoring(2) - InfluxDB 설치 Web Perf & Monitoring(3) - Grafana & InfluxDB Datasource 설정 Web Perf & Monitoring(4) - Telegraf 설치 Web Perf & Monitoring(5) - InfluxDB Database생성 Web Perf & Monitoring(6) - Grafana Host Dashboard 생성 Web Perf & Monitoring(7) - Grafana Jemter Dashboard 생성 Web Perf & Monitoring(8) - Jmeter JMX OS : Ubuntu 18.0.4.3 D..

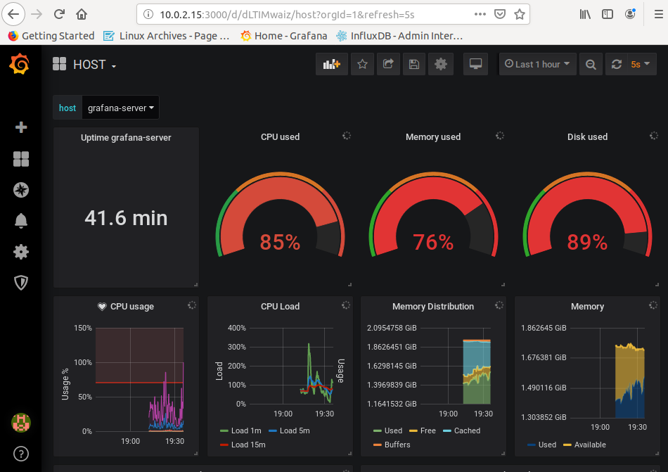
Web Perf & Monitoring(6) - Grafana Host Dashboard 생성

Web Perf & Monitoring(1) - 기본환경 & Grafana 설치 Web Perf & Monitoring(2) - InfluxDB 설치 Web Perf & Monitoring(3) - Grafana & InfluxDB Datasource 설정 Web Perf & Monitoring(4) - Telegraf 설치 Web Perf & Monitoring(5) - InfluxDB Database생성 Web Perf & Monitoring(6) - Grafana Host Dashboard 생성 Web Perf & Monitoring(7) - Grafana Jemter Dashboard 생성 Web Perf & Monitoring(8) - Jmeter JMX OS : Ubuntu 18.0.4.3 D..